Кілька місяців тому я натрапив на канал Ben Eater, де чоловік розповідає як зробити комп'ютер на 6502. Аби той комп'ютер виконував програми, треба програматор ROM. Напростіший шлях це купити готовий T48. Але мені він не треба на щодень, та й ціна його трохи кусається. Тому я вирішив зробити щось простіше і дешевше на ардуїно. Оскільки програмувати мені треба одну єдину мікросхему, то чудити і вигадувати мені не треба.
Спочатку я хотів знайти щось готове (колись мав такий щасливий досвід з avrdoctor), але з набігу не знайшов. Найкаще що знайшов це ось це. Проблема того проекту є в тому, що щораз треба перешивати ардуїно. Я хочу ж з командного рядка на комп'ютері це робити. Інший недолік того проекту, що зараз всю ROM не прошиєш.
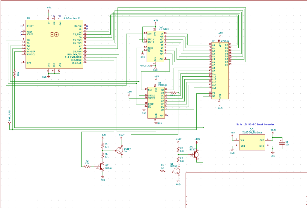
Тому озброївшись чатомГПТ, я переробив проект на щось більш працездатне. Ось перероблена схема:

Тут я повикидав непотріб і змінив на краще адресацію.
Прошивка ардуїно і пітон скрип можна скачати тут. Реалізовано 5 команд: читати у файл, записати файл, перевірити запис, стерти чіп і перевірити стирання. Приклади команд наведено у readme.
Загалом проект зайняв у мене вечір на паяння і день на відлагоження і написання програм. Наразі рограматор хоч і потихеньку, але працює.
